美国当地时间2020年当地时间8月28日,美国贸易代表办公室公布3000亿美元加征关税延长排除有效期产品清单。原美国3000亿关税排除产品清单共有214项,本次获得延长有效期的产品有87项(包含14个完全排除产品),约占原清单的40%,其中包括纺服产品35项;未获得延长有效期的产品有127项,约占原清单的60%,其中包含纺服产品税号16个。原定排除有效期至美国东部时间2020年9月1日。现通知决定将部分产品排除有效期自2020年9月1日起延长至2020年12月31日。
2019年8月20日,美国贸易代表办公室(USTR)决定对年贸易额约为3000亿美元的中国货物征收10%的税款。该行动清单A所列产品的附加关税于2019年9月1日生效。2019年8月30日,USTR决定将附加税税率从10%提高到15%。2020年1月22日,USTR决定将税率从15%降至7.5%。清单B仍未开征。
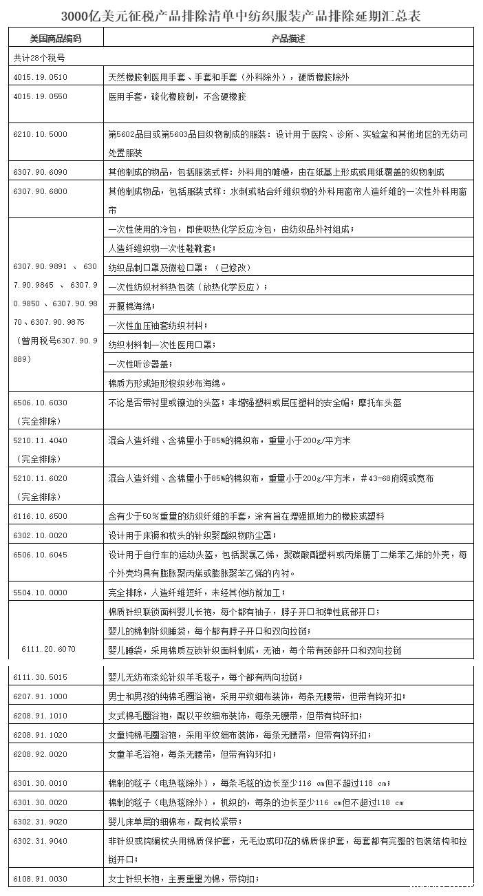
本次获得延期的纺织服装产品描述与HS码如下:
1)4015.19.0510:完全排除,天然橡胶制医用手套、手套和手套(外科除外),硬质橡胶除外;
2)4015.19.0550:完全排除,医用手套,硫化橡胶制,不含硬橡胶;
3)5210.11.4040:完全排除,混合人造纤维、含棉量小于85%的棉织布,重量小于200g/平方米;
4)5210.11.6020:完全排除,混合人造纤维、含棉量小于85%的棉织布,重量小于200g/平方米,#43-68府绸或宽布;
5)5504.10.0000:完全排除,人造纤维短纤,未经其他纺前加工;
6)6210.10.5000:完全排除,第5602品目或第5603品目织物制成的服装:设计用于医院、诊所、实验室和其他地区的无纺可处置服装;
7)6307.90.6090:完全排除,其他制成的物品,包括服装式样:外科用的帷幔,由在纸基上形成或用纸覆盖的织物制成;
8)6307.90.6800:完全排除,其他制成物品,包括服装式样:水刺或粘合纤维织物的外科用窗帘人造纤维的一次性外科用窗帘;
9)6506.10.6030:完全排除,不论是否带衬里或镶边的头盔;非增强塑料或层压塑料的安全帽;摩托车头盔;
10)6108.91.0030:女士针织长袍,主要重量为棉,带钩扣;
11)6111.20.6070:棉质针织联锁面料婴儿长袍,每个都有袖子,脖子开口和弹性底部开口;
12)6111.20.6070:婴儿的棉制针织睡袋,每个都有脖子开口和双向拉链;
13)6111.20.6070:婴儿睡袋,采用棉质互锁针织面料制成,无袖,每个带有颈部开口和双向拉链;
14)6111.20.6070:婴儿的棉质编织联锁面料睡袋,每个都有袖子和连指手套袖口;
15)6111.30.5015:婴儿无纺布涤纶针织羊毛毯子,每个都有两向拉链;
16)6116.10.6500:含有少于50%重量的纺织纤维的手套,涂有旨在增强抓地力的橡胶或塑料;
17)6207.91.1000:男士和男孩的纯棉毛圈浴袍,采用平纹细布装饰,每条无腰带,但带有钩环扣;
18)6208.91.1010:女式棉毛圈浴袍,配以平纹细布装饰,每条无腰带,但带有钩环扣;
19)6208.91.1020:女童纯棉毛圈浴袍,采用平纹细布装饰,每条无腰带,但带有钩环扣;
20)6208.92.0020:女童羊毛浴袍,每条无腰带,但带有钩环扣;
21)6301.30.0010:棉制的毯子(电热毯除外),每条毛毯的边长至少116cm但不超过118cm;
22)6301.30.0020:棉制的毯子(电热毯除外),机织的,每条的边长至少116cm但不超过118cm;
23)6302.10.0020:设计用于床褥和枕头的针织聚酯织物防尘罩;
24)6302.31.9020:婴儿床单层的细棉布,配有松紧带;
25)6302.31.9040:非针织或钩编枕头用棉质保护套,无毛边或印花的棉质保护套,每套都有完整的包装结构和拉链开口;
26)6307.90.9891(曾经税号6307.90.9889):一次性使用的冷包,即使吸热化学反应冷包,由纺织品外衬组成;
27)6307.90.9891(曾经税号6307.90.9889):人造纤维织物一次性鞋靴套;
28)6307.90.9845、6307.90.9850、6307.90.9870、6307.90.9875(曾经税号6307.90.9889):纺织面料面罩和微粒面罩呼吸器;
29)6307.90.9891(曾经税号6307.90.9889):一次性纺织材料热包装(放热化学反应);
30)6307.90.9891(曾经税号6307.90.9889):开腹棉海绵;
31)6307.90.9891(曾经税号6307.90.9889):一次性血压袖套纺织材料;
32)6307.90.9845、6307.90.9850、6307.90.9870(曾经税号6307.90.9889):纺织材料制一次性医用口罩;
33)6307.90.9891(曾经税号6307.90.9889):一次性听诊器盖;
34)6307.90.9891(曾经税号6307.90.9889):棉质方形或矩形梭织纱布海绵;
35)6506.10.6045:设计用于自行车的运动头盔,包括聚氯乙烯,聚碳酸酯塑料或丙烯腈丁二烯苯乙烯的外壳,每个外壳均具有膨胀聚丙烯或膨胀聚苯乙烯的内衬。


本次3000亿排除延期清单USTR公告原文地址:
https://ustr.gov/sites/default/files/enforcement/301Investigations/%24300_Billion_Exclusion_Extensions_August_2020.pdf
AAA功能性面料网EGRTHRTH免责声明:本站发布的有些文章部分文字、图片、音频、视频来源于互联网,并不代表本网站观点,其版权归原作者所有。如果您发现本网转载信息侵害了您的权益,如有侵权,请联系我们,我们会尽快更改或删除。
联系人:杨经理
手 机:13912652341
邮 箱:34331943@qq.com
公 司:优米体育入口官网下载app
地 址:江苏省昆山市新南中路567号双星叠座A2217