按纺纱线原材料分
纯纺纱:纯纺纱包含有棉花纱线、麻纱以及毛纱等,此类纱都是用纤维材料面料成的。
混纺化纤织物纱:混纺化纤织物即是将多种纤维一起面料而成的纱,一般是由涤棉混纺化纤织物或者毛和粘胶混纺化纤织物,这样就可以将多种布料的特性都结合在一起。
按纺纱线粗细来分类
粗特纱:32特以上的是纺纱线统称为粗特纱,粗特纱一般用于粗花呢及粗平布等粗厚织物的制作。
中特纱:介于21到32特之间纺纱线承称为中特纱,适用于平布、卡其等中厚织物。
细特纱:细特纱介于11到20特间,主要用于细布及府绸等细类织物。
特细特纱:是指10特以下的纺纱线,常用于生产羊毛衫等属高档织物。
按纺纱系统分
精仿纱:它是由精梳工序布料而成的因此也被称为精梳纱,精纺纱纤维平行有着较好的伸直度,它有着较高的纱线支数,布料属于高级织物。
粗纺纱:粗纺纱是跟精纺纱相对的,纺纱线纤维的平行伸直度比精纺纱差很多,结构也比较松散是品质较低的一类纱布料。
废纺纱:此类纺纱线品质较差且一般是用下脚料和其他低级原材料一起混纺化纤织物而成的,布料常被用于厚绒布或者包装布等。
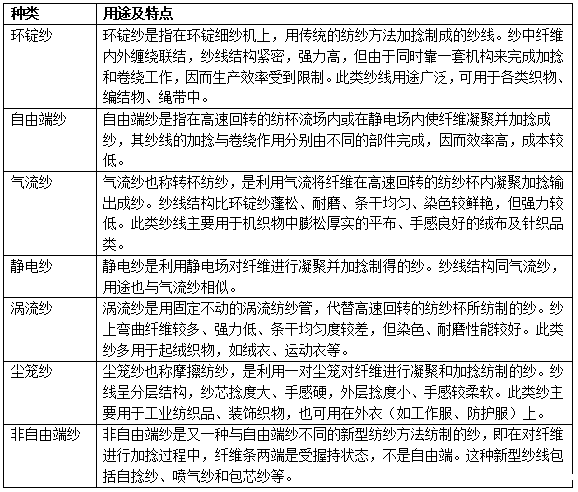
按纺纱方法分

按纺纱线用途分

免责声明:本站发布的有些文章部分文字、图片、音频、视频来源于互联网,并不代表本网站观点,其版权归原作者所有。如果您发现本网转载信息侵害了您的权益,如有侵权,请联系我们,我们会尽快更改或删除。
联系人:杨经理
手 机:13912652341
邮 箱:34331943@qq.com
公 司:优米体育入口官网下载app
地 址:江苏省昆山市新南中路567号双星叠座A2217